ZKEACMS 简介
ZKEACMS.Core 是基于 .Net Core MVC 开发的开源CMS。ZKEACMS可以让用户自由规划页面布局,使用可视化编辑设计“所见即所得”,直接在页面上进行拖放添加内容。
ZKEACMS使用插件式设计,模块分离,通过横向扩展来丰富CMS的功能。
响应式设计
ZKEACMS使用Bootstrap3的栅格系统来实现响应式设计,从而实现在不同的设备上都可以正常访问。同时站在Bootstrap巨人的肩膀上,有丰富的主题资源可以使用。
简单演示

接下来看看程序设计及原理
项目结构
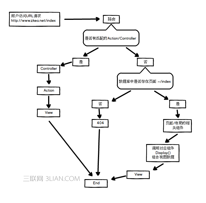
原理 - 访问请求流程
路由在ZKEACMS里面起到了关键性的作用,通过路由的优先级来决定访问的流程走向,如果找到匹配的路由,则优先走该路由对应的 Controller -> Action -> View,如果没有匹配的路由,则走路由优先权最低的“全捕捉”路由来处理用户的请求,最后返回响应。
优先级最低的“全捕捉”路由是用来处理用户自行创建的页面的。当请求进来时,先去数据库中查找是否存在该页面,不存在则返回404。找到页面之后,再找出这个页面所有的组件、内容,然后统一调用各个组件的“Display"方法来来得到对应的“ViewModel"和视图"View",最后按照页面的布局来显示。
ZKEACMS 请求流程图

驱动页面组件:
widgetService.GetAllByPage(filterContext.HttpContext.RequestServices, page).Each(widget =>
{
if (widget != null)
{
IWidgetPartDriver partDriver = widget.CreateServiceInstance(filterContext.HttpContext.RequestServices);
WidgetViewModelPart part = partDriver.Display(widget, filterContext);
lock (layout.ZoneWidgets)
{
if (layout.ZoneWidgets.ContainsKey(part.Widget.ZoneID))
{
layout.ZoneWidgets[part.Widget.ZoneID].TryAdd(part);
}
else
{
layout.ZoneWidgets.Add(part.Widget.ZoneID, new WidgetCollection { part });
}
}
partDriver.Dispose();
}
});
页面呈现:
foreach (var widgetPart in Model.ZoneWidgets[zoneId].OrderBy(m => m.Widget.Position).ThenBy(m => m.Widget.WidgetName))
{
<div style="@widgetPart.Widget.CustomStyle">
<div class="widget @widgetPart.Widget.CustomClass">
@if (widgetPart.Widget.Title.IsNotNullAndWhiteSpace())
{
<div class="panel panel-default">
<div class="panel-heading">
@widgetPart.Widget.Title
</div>
<div class="panel-body">
@Html.DisPlayWidget(widgetPart)
</div>
</div>
}
else
{
@Html.DisPlayWidget(widgetPart)
}
</div>
</div>
}
插件“最关键”的类 PluginBase
每一个插件/模块都必需要一个类继承PluginBase,作为插件初始化的入口,程序在启动的时候,会加载这些类并作一些关键的初始化工作。
public abstract class PluginBase : ResourceManager, IRouteRegister, IPluginStartup
{
public abstract IEnumerable<RouteDescriptor> RegistRoute(); //注册该插件所需要的路由 可返回空
public abstract IEnumerable<AdminMenu> AdminMenu(); //插件在后端提供的菜单 可返回空
public abstract IEnumerable<PermissionDescriptor> RegistPermission(); //注册插件的权限
public abstract IEnumerable<Type> WidgetServiceTypes(); //返回该插件中提供的所有组件的类型
public abstract void ConfigureServices(IServiceCollection serviceCollection); //IOC 注册对应的接口与实现
public virtual void InitPlug(); //初始化插件,在程序启动时调用该方法
}
具体实现可以参考“文章”插件 ArticlePlug.cs 或者“产品”插件 ProductPlug.cs
加载插件 Startup.cs
public void ConfigureServices(IServiceCollection services)
{
services.UseEasyFrameWork(Configuration).LoadEnablePlugins(plugin =>
{
var cmsPlugin = plugin as PluginBase;
if (cmsPlugin != null)
{
cmsPlugin.InitPlug();
}
}, null);
}
组件构成
一个页面,由许多的组件构成,每个组件都可以包含不同的内容(Content),像文字,图片,视频等,内容由组件决定,呈现方式由组件的模板(View)决定。
关系与呈现方式大致如下图所示:

实体 Enity
每个组件都会对应一个实体,用于存储与该组件相关的一些信息。实体必需继承于 BasicWidget 类。
例如HTML组件的实体类:
[ViewConfigure(typeof(HtmlWidgetMetaData)), Table("HtmlWidget")]
public class HtmlWidget : BasicWidget
{
public string HTML { get; set; }
}
class HtmlWidgetMetaData : WidgetMetaData<HtmlWidget>
{
protected override void ViewConfigure()
{
base.ViewConfigure();
ViewConfig(m => m.HTML).AsTextArea().AddClass("html").Order(NextOrder());
}
}
实体类里面使用到了元数据配置[ViewConfigure(typeof(HtmlWidgetMetaData))],通过简单的设置来控制表单页面、列表页面的显示。假如设置为文本或下拉框;必填,长度等的验证。
这里实现方式是向MVC里面添加一个新的ModelMetadataDetailsProviderProvider,这个Provider的作用就是抓取这些元数据的配置信息并提交给MVC。
services.AddMvc(option =>
{
option.ModelMetadataDetailsProviders.Add(new DataAnnotationsMetadataProvider());
})
服务 Service
WidgetService 是数据与模板的桥梁,通过Service抓取数据并送给页面模板。 Service 必需继承自 WidgetService<WidgetBase, CMSDbContext>。如果业务复杂,则重写(override)基类的对应方法来实现。
例如HTML组件的Service:
public class HtmlWidgetService : WidgetService<HtmlWidget, CMSDbContext>
{
public HtmlWidgetService(IWidgetBasePartService widgetService, IApplicationContext applicationContext)
: base(widgetService, applicationContext)
{
}
public override DbSet<HtmlWidget> CurrentDbSet
{
get
{
return DbContext.HtmlWidget;
}
}
}
视图实体 ViewModel
ViewModel 不是必需的,当实体(Entity)作为ViewModel传到视图不足以满足要求时,可以新建一个ViewModel,并将这个ViewModel传过去,这将要求重写 Display 方法
public override WidgetViewModelPart Display(WidgetBase widget, ActionContext actionContext)
{
//do some thing
return widget.ToWidgetViewModelPart(new ViewModel());
}
视图 / 模板 Widget.cshtml
模板 (Template) 用于显示内容。通过了Service收集到了模板所要的“Model”,最后模板把它们显示出来。
动态编译分散的模板
插件的资源都在各自的文件夹下面,默认的视图引擎(ViewEngine)并不能找到这些视图并进行编译。MVC4版本的ZKEACMS是通过重写了ViewEngine来得以实现。.net core mvc 可以更方便实现了,实现自己的 ConfigureOptions<RazorViewEngineOptions> ,然后通过依赖注入就行。
public class PluginRazorViewEngineOptionsSetup : ConfigureOptions<RazorViewEngineOptions>
{
public PluginRazorViewEngineOptionsSetup(IHostingEnvironment hostingEnvironment, IPluginLoader loader) :
base(options => ConfigureRazor(options, hostingEnvironment, loader))
{
}
private static void ConfigureRazor(RazorViewEngineOptions options, IHostingEnvironment hostingEnvironment, IPluginLoader loader)
{
if (hostingEnvironment.IsDevelopment())
{
options.FileProviders.Add(new DeveloperViewFileProvider());
}
loader.GetPluginAssemblies().Each(assembly =>
{
var reference = MetadataReference.CreateFromFile(assembly.Location);
options.AdditionalCompilationReferences.Add(reference);
});
loader.GetPlugins().Where(m => m.Enable && m.ID.IsNotNullAndWhiteSpace()).Each(m =>
{
var directory = new DirectoryInfo(m.RelativePath);
if (hostingEnvironment.IsDevelopment())
{
options.ViewLocationFormats.Add($"/Porject.RootPath/{directory.Name}" + "/Views/{1}/{0}" + RazorViewEngine.ViewExtension);
options.ViewLocationFormats.Add($"/Porject.RootPath/{directory.Name}" + "/Views/Shared/{0}" + RazorViewEngine.ViewExtension);
options.ViewLocationFormats.Add($"/Porject.RootPath/{directory.Name}" + "/Views/{0}" + RazorViewEngine.ViewExtension);
}
else
{
options.ViewLocationFormats.Add($"/{Loader.PluginFolder}/{directory.Name}" + "/Views/{1}/{0}" + RazorViewEngine.ViewExtension);
options.ViewLocationFormats.Add($"/{Loader.PluginFolder}/{directory.Name}" + "/Views/Shared/{0}" + RazorViewEngine.ViewExtension);
options.ViewLocationFormats.Add($"/{Loader.PluginFolder}/{directory.Name}" + "/Views/{0}" + RazorViewEngine.ViewExtension);
}
});
options.ViewLocationFormats.Add("/Views/{0}" + RazorViewEngine.ViewExtension);
}
}
看上面代码您可能会产生疑惑,为什么要分开发环境。这是因为ZKEACMS发布和开发的时候的文件夹目录结构不同造成的。为了方便开发,所以加入了开发环境的特别处理。接下来就是注入这个配置:
services.TryAddEnumerable(ServiceDescriptor.Transient<IConfigureOptions<RazorViewEngineOptions>, PluginRazorViewEngineOptionsSetup>());
EntityFrameWork
ZKEACMS for .net core 使用EntityFrameWork作为数据库访问。数据库相关配置 EntityFrameWorkConfigure
public class EntityFrameWorkConfigure : IOnConfiguring
{
public void OnConfiguring(DbContextOptionsBuilder optionsBuilder)
{
optionsBuilder.UseSqlServer(Easy.Builder.Configuration.GetSection("ConnectionStrings")["DefaultConnection"]);
}
}
对Entity的配置依然可以直接写在对应的类或属性上。如果想使用 Entity Framework Fluent API,那么请创建一个类,并继承自 IOnModelCreating
class EntityFrameWorkModelCreating : IOnModelCreating
{
public void OnModelCreating(ModelBuilder modelBuilder)
{
modelBuilder.Entity<LayoutHtml>().Ignore(m => m.Description).Ignore(m => m.Status).Ignore(m => m.Title);
}
}
主题
ZKEACMS 使用Bootstrap3作为基础,使用LESS,定议了许多的变量,像边距,颜色,背景等等,可以通过简单的修改变量就能“编译”出一个自己的主题。
或者也可以直接使用已经有的Bootstrap3的主题作为基础,然后快速创建主题。
最后
关于ZKEACMS还有很多,如果您也感兴趣,欢迎加入我们。
ZKEACMS for .net core 就是要让建网站变得更简单,快速。页面的修改与改版也变得更轻松,便捷。
本文章地址http://www.vzeo.com/news/xuetang/800532.html 由 友站网 编辑整理,转载请注明出处

